省市医保定点单位
FIXED UNIT OF PROVINCIAL AND MUNICIPAL MEDICAL INSURANCE
电话 0575-82233333
首页
医院概况
医院介绍
医院规章
设施设备
就医环境
医院布局
应急通道
地理位置
新闻中心
最新公告
三院新闻
媒体报道
专题报道
优惠活动
就医指南
住院指南
服务流程
医疗团队
科室导航
预约挂号
综合服务中心
患者权利义务
交通指南
党建工作
健康体检
健康教育
健康专题
疾病防治
热点新闻
饮食保健
健康美容
妇婴保健
中医中药
心理健康
联系我们
意见箱
人事招聘
电话微信
QQ咨询
在线咨询
意见箱
最新公告
您的位置:
上虞第三医院
>
新闻中心
>
最新公告
最新公告
三院新闻
媒体报道
专题报道
优惠活动
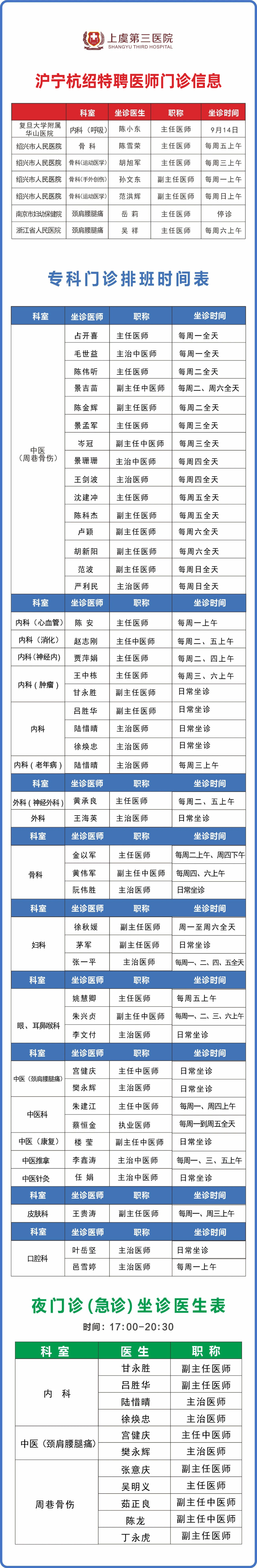
秋已至!绍兴上虞第三医院9月特聘、专科门诊排班信息(含夜门诊)
浙公网安备 33060402000944号
版权所有 上虞第三医院 浙ICP备16018027号-1
就诊时间
就诊流程
科室介绍
医院导航
预约挂号
检查单查询
健康体检
意见建议
在线咨询